「商用案例」庆东纳碧安Cascade并联系统助力怀柔建材城供暖升级
在北京怀柔,一座约2万平方米的建材城迎来了自己的第一套“智能锅炉房”。
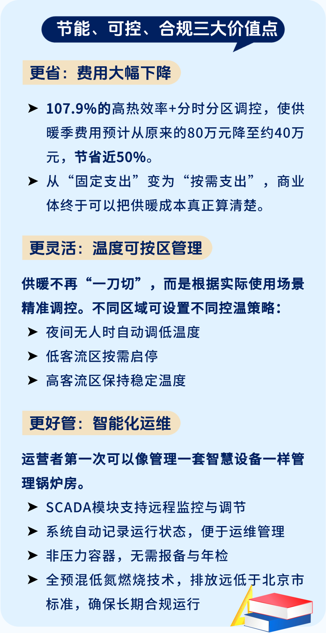
冬季供暖是民生刚需,更是商业运营的长期成本。过去依赖集中供暖,每个采暖季固定80万元费用、温度不可调、夜间能源浪费……这些都让运营方无法真正做到“按需管理”。今年,这座商业体选择与庆东纳碧安一起,把供暖方式从“被动依赖”升级为“自主可控”。
从集中供暖到自主供暖
对于商业体来说,供暖系统不仅是“让空间变暖”的设备,更是一套决定运营成本、管理效率与合规压力的系统工程。在项目调研阶段,我们清晰识别出旧系统的几项关键问题:
· 费用要降下来:用量不同,却承担同样费用
· 温度要能调:区域功能不同,但温度只能“一刀切”
· 系统要好管:传统锅炉需要司炉工、报备、年检,管理成本高
真正适合商业建筑的供暖方式,必须同时满足效率、灵活性与合规性。
14台NFB-98HC:构建新的热源中心
本项目采用NFB-98HC全预混冷凝炉×14台,搭建Cascade智能并联系统,为两栋楼宇(6层12000㎡与2层8000㎡)提供持续、稳定、节能的热源。
主要技术数据
覆盖面积:20,000㎡
运行周期:11月15日–次年3月15日
耗气量:6.72m³/㎡·采暖季(估算)
排放指标:NOx<30mg/m³(满足北京严格排放标准)
末端形式:暖气片+风盘
·并联系统的核心能力
在多台协作的模式,让系统可以根据区域、时段与负荷需求灵活调节,更符合商业空间的运营逻辑。
与此同时,并联系统具备天然的冗余能力——即便单台设备停机检修,其余机组仍能维持稳定供暖,不会出现传统大锅炉“一停就全停”的风险。
此外,新建锅炉房的占地面积远小于传统大型锅炉房,对于寸土寸金的商业体来说,也释放出了更多可利用空间。
商业体最关注的不是“设备参数”,而是综合运营成本。
并联系统的优势正体现在整体价值上:
· 不浪费:按需运行、分区控温
· 可控制:灵活调节、成本透明
· 能达标:低氮排放、长期合规
· 更稳:单台维护不影响整体供暖
· 更省空间:锅炉房面积显著减少
对大型商业建筑而言,这意味着更低的投入、更稳定的运行曲线和更轻松的管理压力。

迈向更高效的商业供暖方式
怀柔瑞特沃斯建材城的新锅炉房,不只是一套设备的更换,更是一套更高效、更可控、更可持续的供暖方式的落地实践。越来越多的商业项目正在完成同样的选择——从依赖集中供暖,迈向自主能源管理。
庆东纳碧安也将持续以更高效、更智慧的系统方案,助力城市商业建筑迈向高品质供暖的新阶段。